网站首页 关于我们 学科专业 团队队伍 教学科研 人才招聘 党建工作 员工工作 特色专栏 下载专区
公司公告
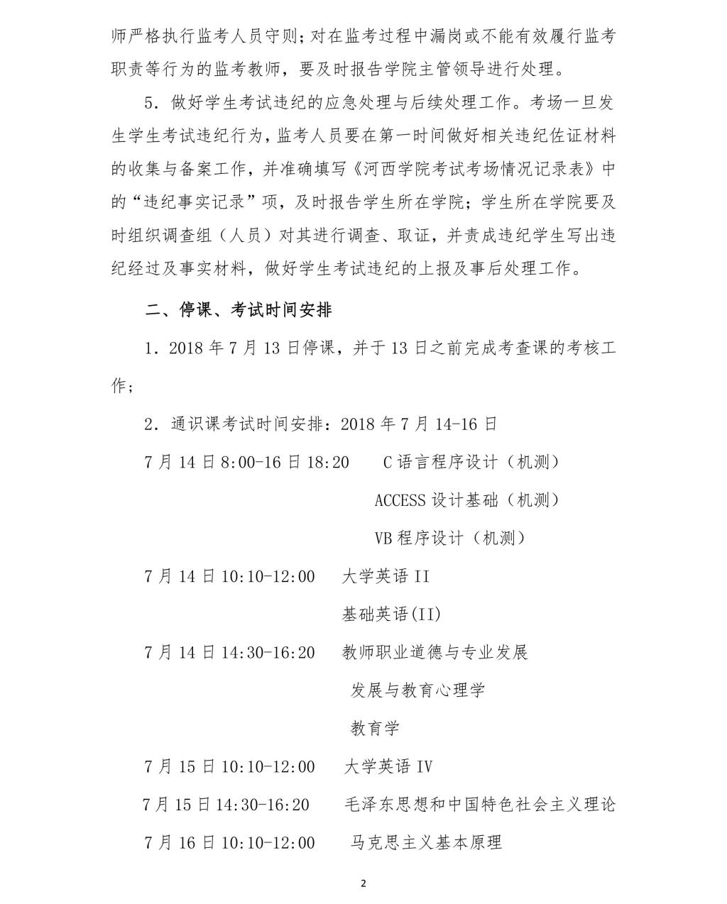
关于做好2017-2018学年第2学期期末考试安排的通知
发布时间:2018-06-05  |  查看次数:[]


上一条:关于开展2018年甘肃省高校思想政治工作项目申报 下一条:关于组织开展陇原“四有”好老师风采展示系列宣传活动的通知

关闭

版权所有:伟德国际(victor1946)官方网站-Officials Website

通讯地址:甘肃张掖环城北路846号 电话:0936-8282079
网站维护:伟德国际victor1946信息技术服务中心 版权所有:伟德国际(victor1946)官方网站-Officials Website 陇ICP备05000590号